
撰文丨甲遇庚
系统性红斑狼疮(SLE)是一种严重的自身免疫性疾病,在普通人群中的发病率为 0.1% ,主要影响年轻女性。在这种终身性疾病中,包括双链 DNA (dsDNA) 和核蛋白在内的核抗原的免疫耐受性被破坏,导致患者T淋巴细胞减少、抑制性T细胞功能降低、B细胞过度增生,从而产生大量针对 dsDNA 和其他核抗原的自身抗体,随后在一系列不同器官引发免疫复合物诱导的炎症反应,主要影响关节和皮肤,还可能导致对器官的严重损害。 由于B细胞对 DNA 和核抗原的反应要先于临床症状的出现,因此通过B细胞耗竭来应对系统性红斑狼疮是一种有吸引力的治疗策略。
近年来,系统性红斑狼疮的治疗取得了重大进展。干扰靶向B细胞刺激因子 (BAFF/BLyS) 的B细胞活化,或靶向 CD20 的B细胞单克隆抗体已用于治疗系统性红斑狼疮。然而,一些患者对当前这些疗法没有反应,从而处于器官衰竭甚至死亡的高风险中。此外,目前也没有可靠的策略可以无药物缓解甚至治愈该疾病,因此,患者通常需要终身治疗。 从理论上讲,组织中 CD19+ B 细胞和浆母细胞的深度耗竭可能会触发系统性红斑狼疮患者的免疫重置,从而能够停止免疫抑制治疗。T细胞可以通过表达编码与靶细胞上特定抗原结合的 CAR 激活并杀死B细胞。由于对靶细胞的高效和强有力的消耗,CAR-T 细胞在癌症治疗领域中引起了极大的兴趣。
目前,CAR-T 免疫治疗最先进的方法是通过B细胞高度特异性和普遍存在的表面抗原 CD19 靶向B细胞及其恶性后代。 2021年8月5日,德国埃尔朗根-纽伦堡大学 (FAU) 风湿病学和免疫学系主任 Georg Schett 教授等人在《新英格兰医学杂志》 (NEJM) 上发表了题为:CD19-Targeted CAR T Cells in Refractory Systemic Lupus Erythematosus 的临床研究论文。
研究团队对一名患有严重系统性红斑狼疮的20岁女性患者进行了 CAR-T细胞治疗, 该疗法让她的病情很快得到缓解,且没有明显副作用。 该患者也成为了世界上首个接受 CAR-T 细胞治疗的系统性红斑狼疮患者。 虽然只是一名患者,但这项试验结果显示, CAR-T疗法反应迅速,患者症状迅速消退,患者可以说是“完全康复”了,并且已经四个多月无需治疗了 。

Andreas Mackensen 教授(左),Georg Schett 教授(右),中间的是世界首个接受 CAR-T 细胞治疗的系统性红斑狼疮患者 Thu-Thao V.
2022年9月15日,Georg Schett 教授团队等在 Nature 子刊 Nature Medicine 上发表了题为:Anti-CD19 CAR T cell therapy for refractory systemic lupus erythematosus 的研究论文。 在这篇最新论文中, 研究团队报告了另外5名难治性系统性红斑狼疮患者经 CAR-T 细胞治疗后,所有患者病情得到改善,在长达17个月的随访中未出现复发,并且均实现了无药物缓解。
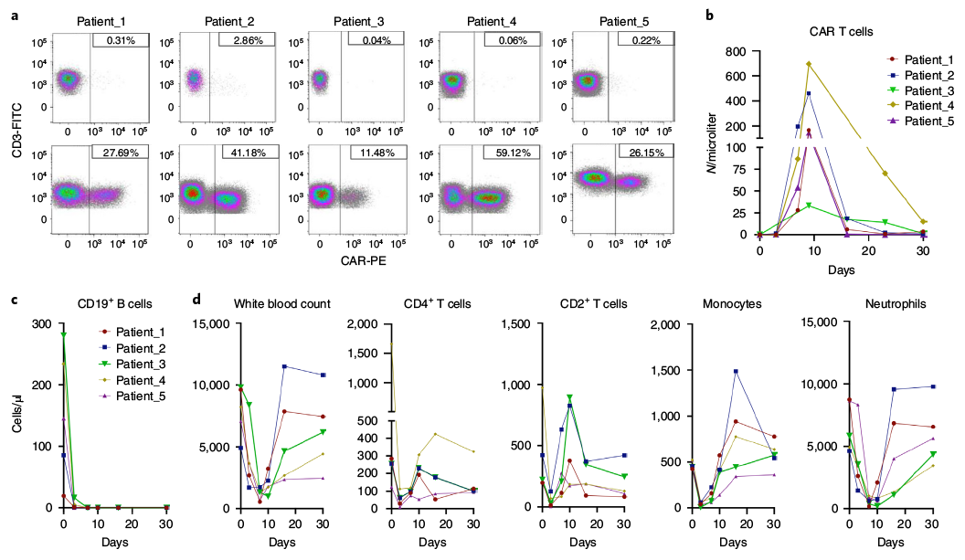
在这项临床试验中,5名 (4名女性和1名男性) 平均年龄22岁的难治性系统性红斑狼疮患者在2021年2月14日至2022年2月2日期间陆续入组。 所有患者均患有经组织学证实的肾小球肾炎,以及心脏、肺和关节受累。虽然年轻,但所有患者之前都使用过几种免疫抑制剂治疗,包括糖皮质激素、羟氯喹、吗替麦考酚酯、贝利单抗等等。 研究团队用经改造过的抗 CD19 CAR-T 细胞治疗了这5名患者。这些细胞被设计用于通过靶向其表面产生的 CD19 蛋白来清除产生抗体的B细胞。
在抗 CD19 CAR-T 细胞治疗后,研究人员观察到,所有患者体内B细胞介导的自身免疫反应的快速和持续缓解。体内 CAR-T 细胞扩增和B细胞清除动力学显示, CAR-T 细胞在第一天给药后仅占循环T细胞的一小部分。随后患者的细胞快速扩增,平均在第9天达到峰值,所有循环T细胞中有 11% 至 59% 是 CAR。随后,循环 CAR-T 细胞计数迅速下降。与不表达 CAR 的 T 细胞相比,CAR-T 细胞的表型在体内转移到中央记忆 T 细胞,这表明它们循环到淋巴器官和其他组织部位。从 CAR-T 细胞给药后的第2天起,B 细胞从患者的外周血中完全消失。相比之下,其他细胞谱系 (如CD4+/CD8+ T 细胞、单核细胞和中性粒细胞) 仅表现出暂时性减少。除了B细胞外,白细胞计数也迅速恢复。
在 CAR-T 细胞给药3个月后,所有患者的体征和症状都得到了持续的改善,包括肾炎消失,关节炎、疲劳、心脏瓣膜纤维化以及肺部受累缓解。值得注意的是,治疗后,患者可以停用包括糖皮质激素和羟氯喹在内的所有免疫调节和免疫抑制药物,所有五名患者均实现无药物缓解。 在长期随访中,虽然患者的B细胞重新出现,但在最长为17个月的患者中未观察到复发,同时所有患者仍未使用任何系统性红斑狼疮治疗药物。 此外,所有患者只出现轻微的与 CAR-T 细胞治疗相关的副作用,例如发热。在短期随访和B细胞发育不全阶段均未发生感染。 总之,这些数据为通过工程自体细胞控制系统性红斑狼疮提供了新的治疗可能性。然而,该团队表示,还需要在更大的患者队列中进行更长时间的随访,以确定 CAR-T 细胞疗法的安全性和有效性。